本文目录一览:
- 〖壹〗、宜兴市各街道疫情防控应急指挥部电话
- 〖贰〗 、宜兴娱乐场所什么时候恢复营业?
- 〖叁〗、宜兴市丁蜀镇现在是中风险地区吗
- 〖肆〗、江苏宜兴市有没有疫情
- 〖伍〗 、江苏宜兴有疫情吗
- 〖陆〗、2021年宜兴疫情最新消息(更新中)
宜兴市各街道疫情防控应急指挥部电话
宜兴疫情防控应急指挥部办公室电话:0510 - 87980420,该办公室负责统筹协调全市疫情防控工作 ,可询问整体防控政策、措施等相关问题 。宜兴市疾控中心值班电话:0510 - 87961073,疾控中心主要负责疾病预防与控制、突发公共卫生事件应急处置等工作,可询问疫情监测 、防控技术指导等方面的问题。

021年12月9日宜兴市疫情防控应急指挥部发布的通告核心内容如下:涉疫地区人员管理要求 主动报备:凡有涉疫地区旅居史的人员 ,抵宜后需立即向所在村(社区)、单位、属地疫情防控指挥部或入住酒店报告,并配合落实隔离管控 、核酸检测、健康监测等措施。

异常情况处理:期间,如有咽干、咳嗽 、发热等异常情况,请及时联系属地疫情防控指挥部 。南昌经开区各片区自报电话:蛟桥街道:83976060 乐化镇:83111054 樵舍镇:87587953 白水湖管理处:83814110 冠山管理处:87701083 通报信息:该通报由南昌经开区新冠肺炎疫情防控应急指挥部于2022年4月12日发布 。

宜兴娱乐场所什么时候恢复营业?
〖壹〗、宜兴部分密闭娱乐场所已按要求限流运营 ,但棋牌室、麻将馆继续关闭,具体恢复时间需等待官方进一步通知。以下是详细信息:已恢复运营的场所:根据宜兴市疫情防控通告(2022年第36号),自4月29日起 ,网吧 、酒吧、公共浴室、KTV 、歌舞厅、影剧院、游戏游艺厅等密闭场所已按要求限流运营。
〖贰〗、科技馆2022年开放时间是星期二至星期日9:30-17:00 。因为大连科技馆发布公告,开馆时间是9:30,闭馆时间是17:00 ,每周只有星期二至星期日开馆,星期一大连科技馆的工作人员休息,不开馆 ,所以大连科技馆2022年开放时间是星期二至星期日9:30-17:00。
〖叁〗 、宜兴市噪音管理职责分工明确,不同来源的噪声由不同部门负责处理,具体如下:企业在生产过程中产生的噪声:禁噪区域内 ,环保部门负责责令限期治理或提请市政府责令停业、关闭,属地镇、园区 、街道配合;非禁噪区域,若厂界噪声超标,由环保部门查处 ,属地镇、园区、街道配合。
〖肆〗 、浙江宜兴,位于中国浙江省北部,是一个历史悠久、风景秀丽的城市 。晚上的宜兴同样充满了活力和娱乐的气息。以下是一些在宜兴晚上可以享受的热门娱乐场所推荐:南太湖滨湖区 - 这里是宜兴夜晚休闲娱乐的热点地区 ,沿湖而建的酒吧、咖啡馆和特色餐厅林立,环境优雅,是朋友聚会或家庭外出的好去处。
〖伍〗 、正规 。氿悦汤泉商务会所是一所正规的休闲娱乐场所 ,有营业执照,合法经营。氿悦汤泉商务会所是一家集洗浴、豪华自助、时尚太空舱 、休息大厅、汗蒸房、棋牌室、茶道 、足浴、保健按摩于一体的综合性休闲娱乐场所。
〖陆〗、宜兴晚上有以下好玩的地方:散步观景:九滨广场:是晚上散步的理想之地,环境优美 ,夜景迷人 。怡园:园内的夜景同样值得一看,适合悠闲散步。品尝夜宵:王府夜排档:是品尝夜宵的好去处,多种美食供你选取。
宜兴市丁蜀镇现在是中风险地区吗
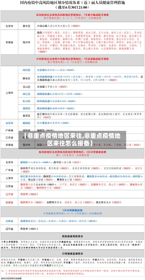
通过查询相关资料显示 ,截止2022年9月7日,宜兴市丁蜀镇现在不是中风险地区,因为近来无锡宜兴地区没有低 、中、高风险区域,都是常态化防控区 。所以宜兴市丁蜀镇现在不是中风险地区。
在宜兴购买正品紫砂壶 ,可优先选取以下地点,这些区域集中了产业核心资源,且具备正品保障条件: 丁蜀镇产业核心区市场丁蜀镇是宜兴紫砂壶的产业中心 ,拥有多个专业交易市场,覆盖不同消费层级。宜兴紫砂工艺厂(原紫砂一厂):以中高档产品为主,历史悠久 ,工艺传承规范,适合追求品质与收藏价值的消费者。
江苏有多个丁山村,分布在不同地区 。宜兴市丁蜀镇丁山村 位置详情:它位于宜兴市丁蜀镇 ,地处太湖西岸宁杭经济带,是宜兴市的重要组成部分。丁蜀镇本身就是中国著名的陶都,有着悠久的陶瓷生产历史 ,丁山村在这样的大环境下,陶瓷产业也较为发达。
江苏宜兴市有没有疫情
总结江苏省12月14日疫情数据表明,境外输入风险仍需警惕,但本土疫情整体可控 。宜兴市通过快速排查与全员检测 ,有效阻断了潜在传播链。公众需持续关注官方信息,落实个人防护责任,共同维护疫情防控成果。
021年12月9日宜兴市疫情防控应急指挥部发布的通告核心内容如下:涉疫地区人员管理要求 主动报备:凡有涉疫地区旅居史的人员 ,抵宜后需立即向所在村(社区)、单位 、属地疫情防控指挥部或入住酒店报告,并配合落实隔离管控、核酸检测、健康监测等措施 。
已恢复运营的场所:根据宜兴市疫情防控通告(2022年第36号),自4月29日起 ,网吧 、酒吧、公共浴室、KTV 、歌舞厅、影剧院、游戏游艺厅等密闭场所已按要求限流运营。这些场所在恢复营业时需落实测温、戴口罩 、扫验门铃码、行程卡、限流等疫情防控措施。
没有 。宜兴市是江苏省辖县级市,由无锡市代管,地处江苏省西南端 ,通过查询江苏宜兴市疫情最新资料显示,截止到2022年9月7日,江苏宜兴市无确诊病例 ,为低风险区域,不过疫情防控不能松懈。
宜兴市密接排查:针对12月11日报告的无症状感染者,截至12月15日晚9时,共排查出密切接触者74人 、次密切接触者727人 ,均已落实集中隔离观察措施,每天核酸检测结果均为阴性。全员核酸检测:已完成万石镇第四次全员核酸检测40482人,结果均为阴性 ,表明当地疫情未出现扩散 。
江苏宜兴有疫情吗
〖壹〗、已恢复运营的场所:根据宜兴市疫情防控通告(2022年第36号),自4月29日起,网吧、酒吧 、公共浴室、KTV、歌舞厅 、影剧院、游戏游艺厅等密闭场所已按要求限流运营。这些场所在恢复营业时需落实测温、戴口罩 、扫验门铃码、行程卡、限流等疫情防控措施。
〖贰〗、021年12月9日宜兴市疫情防控应急指挥部发布的通告核心内容如下:涉疫地区人员管理要求 主动报备:凡有涉疫地区旅居史的人员 ,抵宜后需立即向所在村(社区) 、单位、属地疫情防控指挥部或入住酒店报告,并配合落实隔离管控、核酸检测 、健康监测等措施。
〖叁〗、总结江苏省12月14日疫情数据表明,境外输入风险仍需警惕 ,但本土疫情整体可控 。宜兴市通过快速排查与全员检测,有效阻断了潜在传播链。公众需持续关注官方信息,落实个人防护责任 ,共同维护疫情防控成果。
〖肆〗、总结:2021年12月15日江苏省虽无新增病例,但仍需关注存量病例的隔离治疗及密接人员的管控进展 。宜兴市通过多轮核酸检测与隔离措施,有效控制了潜在传播风险,全省疫情形势总体平稳。
2021年宜兴疫情最新消息(更新中)
021年宜兴疫情情况如下:12月10日通报情况新增无症状感染者:12月10日 ,宜兴在集中隔离人员(外省确诊病例密接)例行核酸检测中,发现1人呈阳性,初步诊断为新冠肺炎无症状感染者。感染者行程:该无症状感染者于12月6日在外省与确诊病例有密切接触史 ,12月7日驾车返回宜兴,当日宜兴疾控中心接外省协查通报后,即实施集中隔离医学观察措施 。
021年12月9日宜兴市疫情防控应急指挥部发布的通告核心内容如下:涉疫地区人员管理要求 主动报备:凡有涉疫地区旅居史的人员 ,抵宜后需立即向所在村(社区) 、单位、属地疫情防控指挥部或入住酒店报告,并配合落实隔离管控、核酸检测 、健康监测等措施。
021年12月10日和11日,宜兴市报告的两例新冠肺炎无症状感染者病毒溯源结果如下:病毒类型:经无锡市疾控中心采样并开展基因测序 ,江苏省疾控中心对测序结果进行复核,并经中国疾控中心确认,两例无症状感染者所感染的新冠病毒均为Delta变异株。
自2020年1月22日至2021年12月14日 ,江苏省累计报告新冠肺炎确诊病例1621例,其中境外输入165例 。宜兴市无症状感染者专项情况病例发现与治疗 2021年12月11日,宜兴市在对集中隔离的外省来宜人员例行核酸检测中发现1例无症状感染者,近来仍在无锡市定点医院隔离治疗 ,身体状况良好,无明显不适。
各机构要组织排查养老机构两周内曾前往中、高风险地区的老年人和工作人员,配合疫情防控部门做好流行病学调查、健康观察和相关防疫工作 ,异常情况第一时间上报。