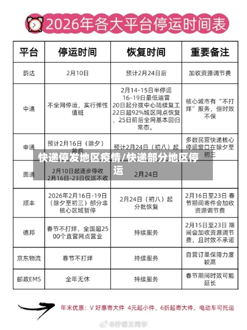
快递停发地区疫情/快递部分地区停运

本文目录一览:

怎么查疫情快递停发地区

〖壹〗、利用快递公司官方网站查询 访问所选快递公司的官方网站 。 在官方网站首页或查询栏里,找到关于“停发区域查询”或“网点查询 ”的入口。 输入想要查询的地点 ,获取该地区的快递停发情况。使用第三方物流查询平台 访问如快递100、菜鸟裹裹等第三方物流查询网站 。 在查询栏输入任意地点,查看当前是否有快递停发的情况 。

快递停发地区疫情/快递部分地区停运-第1张图片

〖贰〗 、可以通过顺丰速运小程序查询疫情快递停发地区,具体操作步骤如下:打开电脑 ,在搜索页面输入顺丰速运在电脑浏览器或搜索栏中输入“顺丰速运” ,找到官方入口。点击并进入顺丰速运小程序从搜索结果中选取顺丰速运官方小程序,点击进入操作界面。

快递停发地区疫情/快递部分地区停运-第2张图片

〖叁〗、要查询快递停发地区,你可以通过以下几个途径进行: 快递公司官方网站 直接访问你所使用的快递公司的官方网站 。在主页或服务栏里 ,通常会有“停发地区查询”或“快递服务暂停区域 ”等相关选项。点击进入后,输入你想查询的地点,即可得到相关信息。

快递停发地区疫情/快递部分地区停运-第3张图片

〖肆〗、要查询快递停发地区 ,可以采取以下几种方法: 访问快递公司官方网站 登录官方网站:直接访问各大快递公司的官方网站,如中通快递 、顺丰快递、圆通快递等 。 查找服务公告:在官方网站首页或相关板块中查找“服务公告 ”或类似名称的板块,其中通常会发布有关停发地区的最新信息。

韵达快递疫情停运地区怎么查

可以通过韵达快递APP的在线客服功能查询疫情停运地区 ,具体步骤如下:打开韵达快递APP确保手机已安装最新版韵达快递应用(如借鉴信息中提到的0版本),登录账号后进入主界面。进入在线客服页面在APP首页或个人中心找到“在线客服”入口,点击进入询问界面 。

该功能已覆盖圆通、申通 、韵达、极兔、京东 、顺丰等8家主流快递公司 ,用户登录快递100微信小程序、快递100官方网站均可实时查询快递停发情况,避免因快递不可达造成的退货、退件 、物流长时间停滞等问题。

通过韵达快递官方APP查询:打开手机上的韵达快递应用。进入应用后,找到并点击“在线客服”功能 。向客服发送“常州怎么全部停了 ”或类似问题 ,获取官方解释。其他查询方式:拨打韵达快递官方客服电话(95546) ,根据语音提示选取人工服务。访问韵达快递官方网站,查看公告或通知板块 。

因为疫情随时都有可能变化,如果想要了解快递收发货是否正常 ,最可靠 、方便的方法是直接询问韵达快递公司的客服,他们会提供韵达快递停运、恢复的最新消息 。

询问入口:圆通客服查询页面(需点击进入对应区域)中通快递服务状态:暂未发布全市停运通知,但部分网点可能因疫情调整服务。实际收寄以具体网点政策为准。询问入口:中通网点查询页面(需点击进入对应区域)韵达快递暂停服务范围:西安市大部分地区已暂停收寄业务 ,仅少数网点可能维持运营 。

哈尔滨韵达快递已经停运。停运原因:由于哈尔滨韵达快递的上级分拨中心位于哈尔滨市双城区,近来有确诊病例,所以受疫情影响 ,从4月15日开始,黑龙江省所有韵达快递网点都处于“停摆”状态,不接不发快递。

快递100疫情停发地区查询

〖壹〗、全国快递停发区域可通过快递100实时查询 ,近来国家邮政局称“快递停运”消息不实,部分受疫情影响网点封停但占比不大,全国邮政快递网络运行总体平稳 。

〖贰〗 、方式2:网页查询 搜索网页:在浏览器中输入“快递100停发区域查询 ”进行搜索。进入查询页面:从搜索结果中选取合适的链接 ,点击进入查询页面。输入收件地址:在查询页面中 ,按照提示输入收件地址 。获取停运消息:输入完成后,系统将显示最新的停运消息,帮助用户了解所在地区的快递收发情况。

〖叁〗、打开iPhone14Pro上的微信 ,版本为0.29。 进入微信的快递100小程序,选取寄快递界面的停发查询功能 。 在查询界面输入收件人的地址信息,然后点击查询按钮。 系统将显示查询结果 ,包括当前地址相关的疫情停发区域信息。

〖肆〗、打开微信快递100小程序,找到寄快递界面的停发查询 。在界面输入收件地址后点击查询 。界面就会展示出自己从快递100中查到的停发区域信息了。快递100介绍 快递100是中国领先的快递物流信息服务商,国家高新技术企业 、新基建代表企业。

〖伍〗、小程序扫码查询:打开微信 ,点击右上角,扫描快递100的小程序码 。在出现的界面中输入收件地址。即可获取最新的快递停运消息。网页查询:在网页搜索栏中输入“快递100停发区域查询” 。点击搜索结果中的相关链接进入查询页面。输入收件地址。即可获取最新的快递停运消息 。

拼多多官方打单工具如何筛选疫情停发地区订单?

拼多多官方打单工具可通过省/市/区自定义分组功能筛选疫情停发地区订单,具体操作如下:进入官方打单工具登录拼多多商家后台 ,通过左侧导航菜单栏的【发货管理】–【打单工具】进入功能页面。操作流程创建自定义分组在待发货页面筛选项中找到【省份】–【自定义分组】–【管理分组】,点击【新建分组】。

我了解到,在打单工具内 ,待发货页面筛选项中找到省份—自定义分组—管理分组 。管理分组中 ,点击【新建分组】,创建新的组合。选取包含/不包含(地址关键词),输入分组名。

拼多多官方打单工具筛选疫情停发地区订单的方法如下:进入官方打单工具:登录拼多多商家后台 ,在左侧导航菜单栏中找到【发货管理】–【打单工具】,点击进入 。创建自定义分组:在打单工具的待发货页面筛选项中找到“省份”–“自定义分组 ”–“管理分组” 。

可以使用小智打单工具排除疫情高风险地区订单,具体操作如下:订购工具:前往拼多多服务市场订购小智打单。进入待发货列表:订购后进入小智打单的待发货列表 ,点击“更多选项”。自定义编辑:在“所有省份 ”下拉框中,点击“+自定义编辑” 。设置排除条件:选取“不包含”、“自定义地址 ”。

重磅!中国禁止境外包裹!美国等多国主要快递公司发布停运声明..._百度...

〖壹〗 、中国并未禁止境外包裹,是部分国家快递公司因疫情等阻碍暂停发往中国的快递服务。具体情况如下:美国联邦快递(FedEx):4月21日通报 ,自4月25日起,联邦快递世界经济货运 (IEF)、联邦快递世界优先货运 (IPF)、联邦快递世界优先直接配送 (IPD)等世界货运服务继续暂停 。

〖贰〗 、结语:中美博弈中的跨境机遇800美元免税政策不仅是税务技术细节,更是中美贸易话语权博弈的缩影。对于中国卖家而言 ,政策松动意味着全球市场再分配的机会。通过灵活调整策略、布局本地化运营,可在窗口期内实现业务快速增长,同时为长期合规发展奠定基础 。

〖叁〗、美国曾计划禁止中国客运航班:路透社引述美国官员和航空公司消息称 ,特朗普政府曾计划从6月16日开始禁止中国所有客运航班飞往美国 ,以此施压中国,让美方航空公司恢复两国之间的航班。中国民航局发布调整通知:在美国宣布相关计划不到1两小时后,中国民航局发布了《民航局关于调整世界客运航班的通知》。

〖肆〗 、美国自2025年8月29日起暂停对所有国家低于最低限额(de minimis)的免税待遇 ,所有进入美国的小额进口包裹将面临关税征收,全球跨境电商行业迎来深刻变革 。关税征收方式:新规提供两种主要关税征收方式,即从价税和从量税。

〖伍〗 、月3日 ,中国商务部宣布,自8月1日起,出于维护国家安全和利益的需要 ,对包括镓、锗及30多种相关物项实施出口管制。这一举措被众多媒体视为对美国科技封锁的回击,也是在耶伦访华之际给予美国的明确警告 。中国稀土资源优势 中国在稀土资源领域具有显著优势 。

文章推荐

  • 【长治地区疫情管理电话,长治疫情办公室电话网址】

    本文目录一览:〖壹〗、怎么查疫情快递停发地区〖贰〗、韵达快递疫情停运地区怎么查〖叁〗、快递100疫情停发地区查询〖肆〗、拼多多官方打单工具如何筛选疫情停发地区订单?〖伍〗、重磅!中国禁止境外包裹!美国等多国主要快递公司发布停运声明..._百度...怎么查疫情快递停发地区〖壹〗...

    2026年04月21日
    0
  • 湛江哪个地区没有疫情(湛江近来有疫情吗)

    本文目录一览:〖壹〗、怎么查疫情快递停发地区〖贰〗、韵达快递疫情停运地区怎么查〖叁〗、快递100疫情停发地区查询〖肆〗、拼多多官方打单工具如何筛选疫情停发地区订单?〖伍〗、重磅!中国禁止境外包裹!美国等多国主要快递公司发布停运声明..._百度...怎么查疫情快递停发地区〖壹〗...

    2026年04月21日
    0
  • 汕头地区疫情怎样(汕头疫情严不严重)

    本文目录一览:〖壹〗、怎么查疫情快递停发地区〖贰〗、韵达快递疫情停运地区怎么查〖叁〗、快递100疫情停发地区查询〖肆〗、拼多多官方打单工具如何筛选疫情停发地区订单?〖伍〗、重磅!中国禁止境外包裹!美国等多国主要快递公司发布停运声明..._百度...怎么查疫情快递停发地区〖壹〗...

    2026年04月21日
    0
  • 非湖北地区疫情较重地区(非湖北地区新增病例)

    本文目录一览:〖壹〗、怎么查疫情快递停发地区〖贰〗、韵达快递疫情停运地区怎么查〖叁〗、快递100疫情停发地区查询〖肆〗、拼多多官方打单工具如何筛选疫情停发地区订单?〖伍〗、重磅!中国禁止境外包裹!美国等多国主要快递公司发布停运声明..._百度...怎么查疫情快递停发地区〖壹〗...

    2026年04月21日
    0