本文目录一览:
- 〖壹〗、疫情期间,为什么会打电话给我调查地址?
- 〖贰〗 、如何查看低风险地区?
- 〖叁〗、怎样查看自己有没有到过排查区域链接
- 〖肆〗、疫情排查电话怎么会知道你入住酒店了
- 〖伍〗 、微信怎么查行程记录-微信防疫个人行程轨迹查询方法分享
- 〖陆〗、国内疫情涉及多少省市
疫情期间,为什么会打电话给我调查地址?
〖壹〗、疫情防控中心的工作人员通过电话进行调查 ,旨在了解个人的行动轨迹、接触人群以及健康状况,以便及时发现和控制潜在的传播风险。这不仅是为了保障个人的健康安全,也是为了维护整个社会的公共卫生安全 。因此 ,接到电话后,我们应该保持冷静,积极回应,提供真实 、准确的信息。

〖贰〗、.. 疫情防控中心打电话调查是怎么回事 这个是正常的 ,疫情期间为了排查密接人员,不少人都接到了疫情防控中心打电话的调查,只要你去过中高风险地区 ,然后回到你的居住地,或者其他地方,大数据就会反馈给政府 ,但大数据只有你去过的地方和电话号码,然后社治办会派人给你打电话询问你的情况。

〖叁〗、如果您近期与确诊病例或无症状感染者有过密切接触,或者与病例的密接有过接触 ,疾控中心可能会打电话给您,以核实信息并了解您的行动轨迹和接触史 。疫情防控需要:疾控中心打电话给您,可能是为了了解您的健康状况 ,以及您是否有可能成为疫情传播的链条之一。
〖肆〗 、疫情防控中心打电话调查是为了排查密切接触过新冠状肺炎患者的人员。以下是详细解释:目的:在疫情期间,疫情防控中心的主要工作是排查可能感染新冠状病毒的人员,以减少病毒的传播。打电话调查是其中的一种方式,目的是确认被调查者是否与确诊患者有过接触 ,以及他们的健康状况 。
〖伍〗、在当前新冠病毒防控期间,疫情防控中心采取电话调查是常规的防控手段。其目的是追踪可能的密切接触者,以控制疫情传播。接到此类电话 ,公众应积极响应,按照工作人员的指导进行隔离或接受核酸检测,无需过度担忧 。

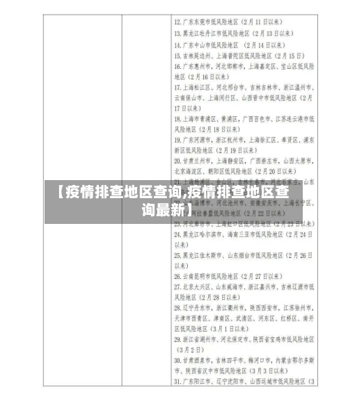
如何查看低风险地区?
点击底部“风险区域查询 ”。选取城市 ,输入区域名称,即可查询该区域是高风险还是低风险地区。
除了用微信查询,还可以使用全国疫情风险等级查询系统查询风险等级 。首先 ,打开全国疫情风险等级查询系统,然后选取对应地区进行查询,最后查看该地区风险等级。由国家卫生健康委提供的“疫情风险等级查询”功能可以查询哪些信息呢?进入查询页面后 ,会自动定位你所在的地区,为你呈现所在地区的疫情风险等级。
要查询所在地区是低风险还是高风险,可以通过以下两种方式:使用微信小程序查询:打开微信,点击下方的“发现”功能页面 。在功能页面中 ,点击“小程序 ”。进入小程序页面后,点击右上方的搜索按钮。在搜索框中输入“国家政务服务平台”,并点击进入该小程序 。在小程序内 ,点击“各地疫情风险等级查询”。
怎样查看自己有没有到过排查区域链接
〖壹〗、排查总共有两种办法,分别是第一种是在支付宝上查询患者轨迹在手机上找到“支付宝”,并点击打开点击“市民中心 ”。点击“疫情疫苗专区”。点击“患者轨迹” 。
〖贰〗 、路由器和电脑连接 ,打开浏览器,在地址栏输入19161(一般路由器地址是这个或者查看路由器背面的登录信息)进路由-输入用户名,密码 ,(默认一般是admin)。进入后台后选取无线设置。在“无线设置 ”状态下选取“主机状态”可以查看具体连接的设备数了,可以通过设备数来确认是否被蹭网 。
〖叁〗、物理硬件检查:观察充电口是否有异常磨损痕迹,扬声器附近是否存在微小孔洞(可能隐藏麦克风) ,或使用红外热成像仪检测芯片区域温度是否异常升高。屏幕自主操作:若手机屏幕出现自动滑动、点击或打开应用等非人为操作,可能是恶意软件获取了设备控制权。
〖肆〗 、查看连接到自己的无线网络的设备,然后找到蹭网设备 。查看自己的无线路由器上连接了几台设备的方法:电脑连接无线路由器任一LAN口,打开浏览器 ,地址栏输入路由器网关地址(路由器背后标签上有的),进入设置页面。
〖伍〗、要查自己身份证有没有被人网贷,可通过以下几种方法进行排查:查询个人征信报告个人征信报告是判断身份证是否被冒用网贷的核心依据。央行征信系统:线下查询:携带身份证前往中国人民银行网点或征信查询窗口 ,部分城市设有自助查询终端,可当场获取报告 。
〖陆〗、查征信报告最靠谱 登录中国人民银行征信中心官方网站或银行APP查详细版征信,正规贷款都会显示。如果发现陌生贷款记录 ,很可能信息被盗用借了黑网贷。2025年征信系统已实现T+1实时更新,最新借贷记录第二天就能查到 。 警惕异常催收电话 突然接到自称网贷平台的催收电话,但自己根本没借过钱要特别注意。
疫情排查电话怎么会知道你入住酒店了
〖壹〗 、疫情有大数据支持 ,通过四大移动商也可以根据电话号码排查你去过那里。大数据来源于随时产生的数据,一般可以通过手机移动数据连接的基站确定位置信息;通过物品信息的确认比对;以及社会交往信息分析大致就能得到我们在某一段期间内的行程。
〖贰〗、疫情期间为了排查密接人员,不少人都接到了疫情防控中心打电话的调查 ,只要你去过中高风险地区,然后回到你的居住地,或者其他地方,大数据就会反馈给政府 ,但大数据只有你去过的地方和电话号码,然后社治办会派人给你打电话询问你的情况 。
〖叁〗、接到疫情排查电话的原因主要是因为你可能去过中高风险地区或有与疫情相关的行程轨迹。具体原因如下:行程轨迹匹配:如果你曾经去过中高风险地区,并在之后返回居住地或其他地方 ,大数据系统会捕捉到这一信息,并反馈给相关部门。基于这些数据,社治办或疫情防控中心会派人给你打电话进行询问 。
〖肆〗、这是疫情防控中心排查电话 ,有多个部门核查的,来了解个人住址信息的。情防控中心排查电话,有多个部门核查的 ,公安,疫情中心,居委会 ,社区都有可能。回答住址和核酸情况完全没问题,积极配合在特殊时期,保障他人和自己的安全 。
〖伍〗 、第三,按时进行核酸检测。根据调查结果和疫情防控的要求 ,及时进行核酸检测,以便及时发现并控制疫情。对于接到疫情防控中心电话的公众,无需过分担心或恐慌 。这是正常的工作流程 ,旨在保障公众的健康和安全。在接到电话后,我们应该保持理性,积极配合调查 ,并按照相关规定采取必要的防控措施。
微信怎么查行程记录-微信防疫个人行程轨迹查询方法分享
〖壹〗、打开手机微信,进入主界面 。打开小程序搜索界面,在搜索框内输入行程查询 ,选取通信行程卡并点击进入。
〖贰〗、通信行程卡服务用户可通过微信内置的“通信行程卡”功能查询近14天内的行程轨迹。操作路径为:打开微信搜索框,输入“行程查询 ”并进入服务页面,点击“个人行程记录查询” ,勾选同意协议后即可获取结果。
〖叁〗 、微信防疫个人行程轨迹查询方法如下:第一步:打开微信并进入搜索功能打开微信APP,点击界面右上角的搜索框,进入搜索页面 。此步骤是查询行程记录的入口,需确保微信版本为最新 ,避免功能异常。第二步:输入关键词触发查询入口在搜索框中输入“行程证明”或“疫情 ”等关键词,系统将自动匹配相关服务。
〖肆〗、第一步:打开微信并进入搜索功能启动微信APP后,点击界面右上角的搜索框 ,进入全局搜索页面 。此步骤是查询行程的核心入口,需确保微信版本为最新,避免因版本差异导致功能缺失。第二步:输入关键词触发查询入口在搜索框中输入“行程证明”或“疫情”等关联词。
〖伍〗、在微信中查看自己的行程轨迹 ,可通过搜索相关小程序并输入个人信息进行查询,具体操作如下:点击搜索打开微信软件,点击右上角的搜索选项 ,或直接在微信主界面下拉,进入小程序搜索页面 。输入关键词在小程序搜索框中输入“行程证明 ”或“行程查询”等关键词,点击“搜一搜”按钮 ,系统将展示相关服务小程序。
〖陆〗 、在微信上查询个人行程轨迹,可按照以下步骤操作:首先,打开微信应用程序,在界面右上角找到并点击搜索框。在搜索框中输入关键词“行程证明” ,也可输入“疫情 ”等关联词进行模糊搜索,系统会展示相关功能入口 。
国内疫情涉及多少省市
〖壹〗、近期国内疫情反扑至28省,多地采取停运、封闭管理等措施 ,同时全球能源费用因俄乌局势飙涨,导致国内外部分工厂停产,经济形势不确定性增加。国内疫情反扑情况疫情波及范围:3月1日至14日 ,本土疫情累计报告感染者超过15000例,波及28个省份,防控形势严峻复杂。
〖贰〗 、本轮疫情核心特点传播范围广:截至7月19日 ,疫情已涉及全国超20个省市,高风险地区达92个,呈现多地散点爆发态势 。毒株变异性强:奥密克戎BA.5变异株及分支在西安、上海、北京 、天津等地检出 ,该毒株传播力显著增强,且在全球数十个国家引发新一波疫情高峰。
〖叁〗、当前疫情已扩散至内地31省市,需采取动态、灵活的防控策略以应对今冬明春可能出现的疫情高峰,避免前三年努力付诸东流。
〖肆〗、传播范围扩大:本轮疫情已波及超20个省份 ,7月17日单日涉及19个省市区,呈现“从沿海向内地 、从城市向乡村”扩散的趋势。内陆中小城市因医疗资源匮乏、核酸检测能力不足、疫苗接种率待提升等问题,防控压力显著增大 。