本文目录一览:
韩国新冠太了严重啊!有近三分之一人口感染新冠?
〖壹〗 、总结:韩国在2022年4月确实出现近三分之一人口感染新冠的情况 ,但这一比例反映的是累计感染规模。政府通过下调传染病等级、取消强制隔离等措施,逐步将新冠纳入常规疾病管理,同时保留应对重大变异的灵活性 。

〖贰〗、韩国的疫情一直都很严重 ,不管疫情怎么反反复复,世界一定会变得越来越好,世界万物就是一个大的生物链 ,是相辅相克的,疫情出现反复的现象,可以让科学家研究出针对的方法,为人类抵御大自然的威胁 ,提前做好心理准备,也让人们认识到环境保护的重要性。

〖叁〗 、韩国“龙仁66号”新冠患者一夜狂嗨五家夜店,引发大规模聚集性感染 ,导致上万人受影响,部分留学生“受牵连 ”。
〖肆〗、照常理来说,韩国人均GDP是我国的三倍 ,每个国民分摊到的医疗投入应该也是我国的三倍,我国都可以免费检测并治疗全部的新型冠状肺炎患者,韩国自然也不用担心 。但让人有些忧虑的是 ,韩国是一个强调市场和经济的国家,韩国不一定有能力全部承担所有新型冠状肺炎患者的一切费用。
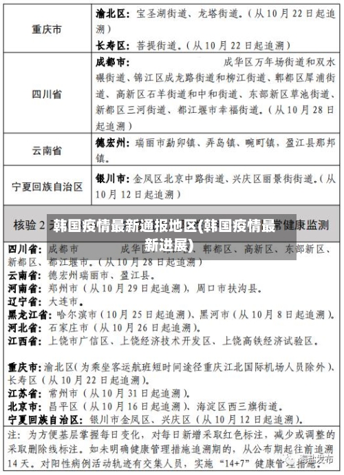
〖伍〗、根据韩国媒体报道,截止到3月23日当天0时 ,全国累计确诊人数达到了10427247例,韩国总人口大约为5,200万人,意味着每5个韩国人中有一个人曾经感染过新冠。进入今年3月份以来 ,每天确诊人数都在增加,一天内确诊人数比较高为621328例,不仅是韩国疫情爆发以来比较高值也是全世界比较高值 。
13人因他确诊!韩国“毒王”曾5小时辗转5家夜店
〖壹〗、韩国出现一名本土确诊病例 ,因其在确诊前一夜辗转首尔5家夜店,导致新增13例相关确诊病例。事件背景:5月6日,韩国通报一名本土确诊病例 ,该病例在5月1日深夜至2日凌晨的近5小时内,连续前往首尔龙山区梨泰院的5家夜店,并在附近便利店停留。此行为引发韩国社会对疫情反弹的担忧。
〖贰〗 、曾因携带大麻等原因被捕 ,但否认他参与父亲贩毒集团的活动,称他遇害前已改邪归正,打算高中毕业后与朋友合作开办服装店 ,现年16岁,曾在去年12月15日杀死哥哥乔丹,家人次日在距离住处大约6公里的树林中发现他遭焚烧的尸体 。尸体有枪伤和20余处刀伤,发现时仍在燃烧。
〖叁〗、直到2月1日凌晨3点才回到家;睡不到4个小时 ,早上7点又接到电话,他二话不说又赶到医院,直到下午3点才拖着疲惫的步伐回到家吃中午饭;刚想多休息一下 ,晚上8点电话又来了,他又工作到深夜12点才回到家。
〖肆〗、这时,人们发现 ,邓练贤所在的早期救治病人的4人专家组中,有3人是来自各科室的党支部书记,4位专家后来全部染上非典;在参加抢救毒王的9名医护人员中 ,有6名是共产党员 。

文在寅访问疫情最严重的大邱,既是了解疫情也是安抚百姓
文在寅访问疫情最严重的大邱,主要目的是了解疫情 、加强防控措施,同时安抚百姓、增强信心。具体分析如下:了解疫情并加强防控措施韩国中央防疫对策本部2月26日通报显示 ,截至当地时间26日上午9时,韩国累计确诊病例达1146例,疫情形势严峻。
五个字总结:十分不乐观 。韩国确诊病例已经破千,达到1146例 ,就连总统文在寅都差点中招。他亲自到大邱(也就是韩国的疫区,第四大城市)坐镇,结果一个和他一块开过会的人员接触过患者 ,幸好没有被感染,可见韩国的形式多么紧张。
文在寅称近来疫情正处在重大的分水岭,如果踏实严谨地走好下一步 ,将迎来拐点控制住近来的歹势 。但若放任不管,形势将如同大邱的那位超级传播者制造的恐慌效应般,让韩国彻底沦陷在疫区的泥潭里 ,越陷越深。卫生部,防疫部门将联合政府相关部门万众一心咬牙打好这场攻坚战。