嘉兴地区疫情风险(嘉兴疫情属于什么风险)

本文目录一览:

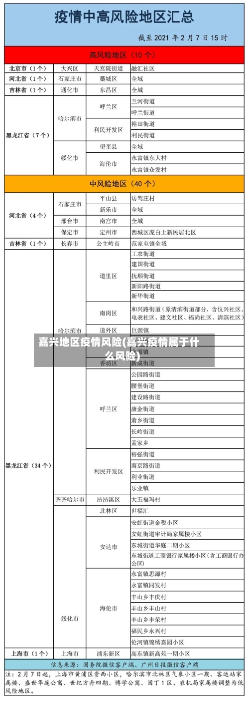
嘉兴现在是中风险地区吗

浙江嘉兴近来全域为常态化防控区域,不属于中高风险地区,而是低风险地区。以下是关于浙江嘉兴风险等级的详细解嘉兴当前风险等级 嘉兴全域当前被划分为常态化防控区域 ,即低风险地区,没有中、高风险地区的存在 。

嘉兴地区疫情风险(嘉兴疫情属于什么风险)-第1张图片

截至2022年4月8日,嘉兴地区近来没有中 、高风险区域 ,都是低风险地区。据通报,4月6日8时至4月7日8时,嘉兴市新增新冠肺炎确诊1例(海宁市)、无症状感染者37例(海宁市36例、南湖区1例)。南湖区1例在嘉兴火车站出站卡口发现 。

嘉兴地区疫情风险(嘉兴疫情属于什么风险)-第2张图片

没有。根据嘉兴防疫工作要求 ,截止到2022年8月29日,经核实嘉兴地区全部降为低风险区域,没有中高风险地区 ,嘉兴居民可日常出行,做好个人防护,少去人员密集地区。

嘉兴地区疫情风险(嘉兴疫情属于什么风险)-第3张图片

嘉兴平湖疫情啥时候解丰?

截至3月17日8时 ,嘉兴市报告新增新冠肺炎阳性感染者12例 ,其中海宁3例 、平湖8例、南湖区1例,3月13日以来累计报告36例(平湖32例、海宁3例 、南湖区1例),近来均已送至定点医疗机构治疗 ,具体轨迹前期已公布 。

可以,经研究,市疫情防控指挥部决定于3月30日下午17时解除乍浦镇封控区、管控区及防范区的相关管控措施 ,恢复常态化疫情防控措施。乍浦镇隶属于浙江省嘉兴市平湖市,位于平湖市东南部,东面、北面分别与平湖市独山港镇 、林埭镇 、当湖街道交界 ,西面与西南部与海盐县接壤。

官方还没通知具体解封时间,如果没有新增病例出现一般14天就可以解封,预计四月初能解封 ,具体以官方消息为准 。

只能等到本轮疫情结束后才能解封。由于平湖市又发现两例新冠病毒感染者,本市的大型聚集场所,超市或公园等。都统一进行封禁 。等待疫情结束后才会解封 。本市已累计发现六名新冠病毒感染者。近来抗疫形势严峻。请保持抗疫隔离安全度过本次疫情 。

022年10月27日平湖封城解封的具体时间可以通过官方网站或者抖音等查询。对于平湖的疫情 ,我们现在还是要严加防守 ,并做好积极筛查,把确诊患者集中治疗,尽快把新冠病毒传播源阻断 ,这样一来预计要花费一个周期到一个半周期的时间,静待官方通知。

让进 。通过查询平湖市本地宝信息显示,截止2023年11月28日 ,疫情平湖经济开发区已经正常开放,进入只需要提供48小时内核酸阴性报告,并扫嘉行码 ,出示健康码、行程卡,正确佩戴口罩即可进入。

我的嘉兴APP如何查询疫情风险人群信息

登录账号:进入我的嘉兴APP后,选取相应的登录方式进行账号登录。实名认证:登录成功后 ,点击“我的”,再点击实名认证进入,完成账号的实名认证 。进入首页更多选项:实名认证完毕后进入首页 ,点击“更多”进入。找到查询入口:进入“更多 ”后找到“生活”分类 ,点击下方的“疫情风险人群查询”进入。

打开国家政务服务平台打开支付宝应用,在搜索栏输入“国家政务服务平台 ”,搜索后点击进入该平台 。进入疫情风险等级查询入口在国家政务服务平台首页或功能列表中 ,找到“各地疫情风险等级查询”选项,点击进入查询页面。

微信小程序查询 步骤:打开手机微信,点击底部“发现”选项 ,进入小程序界面。在小程序搜索框中输入“国务院客户端 ”或“国家政务服务”,打开相关小程序 。在小程序内,选取“疫情风险等级查询”功能 ,即可查看全国或特定地区的中高风险等级情况 。

打开支付宝APP在手机桌面找到支付宝图标,点击进入应用。搜索“各地疫情风险等级查询 ”在支付宝首页的搜索框中输入关键词“各地疫情风险等级查询”,点击搜索结果中的对应小程序进入。

步骤一:进入《扫码抗疫情》小程序打开微信 ,点击顶部“搜索小程序”栏,输入“扫码抗疫情 ”,在搜索结果中选取并进入该小程序 。步骤二:选取《更多服务》进入小程序后 ,找到并点击《疫苗信息》选项 ,在展开的菜单中选取《更多服务》。

文章推荐

  • 青岛什么地区疫情/青岛那个地区有疫情

    本文目录一览:〖壹〗、嘉兴现在是中风险地区吗〖贰〗、嘉兴平湖疫情啥时候解丰?〖叁〗、我的嘉兴APP如何查询疫情风险人群信息嘉兴现在是中风险地区吗浙江嘉兴近来全域为常态化防控区域,不属于中高风险地区,而是低风险地区。以下是关于浙江嘉兴风险等级的详细解嘉兴当前风险等级嘉兴全域当前被...

    2026年04月15日
    0
  • 聊城地区新疫情(聊城新冠疫情实时动态)

    本文目录一览:〖壹〗、嘉兴现在是中风险地区吗〖贰〗、嘉兴平湖疫情啥时候解丰?〖叁〗、我的嘉兴APP如何查询疫情风险人群信息嘉兴现在是中风险地区吗浙江嘉兴近来全域为常态化防控区域,不属于中高风险地区,而是低风险地区。以下是关于浙江嘉兴风险等级的详细解嘉兴当前风险等级嘉兴全域当前被...

    2026年04月15日
    0
  • 北京疫情来源地区/北京疫情源头初步确定

    本文目录一览:〖壹〗、嘉兴现在是中风险地区吗〖贰〗、嘉兴平湖疫情啥时候解丰?〖叁〗、我的嘉兴APP如何查询疫情风险人群信息嘉兴现在是中风险地区吗浙江嘉兴近来全域为常态化防控区域,不属于中高风险地区,而是低风险地区。以下是关于浙江嘉兴风险等级的详细解嘉兴当前风险等级嘉兴全域当前被...

    2026年04月15日
    0
  • 韶关地区疫情政策最新/韶关地区疫情政策最新通知

    本文目录一览:〖壹〗、嘉兴现在是中风险地区吗〖贰〗、嘉兴平湖疫情啥时候解丰?〖叁〗、我的嘉兴APP如何查询疫情风险人群信息嘉兴现在是中风险地区吗浙江嘉兴近来全域为常态化防控区域,不属于中高风险地区,而是低风险地区。以下是关于浙江嘉兴风险等级的详细解嘉兴当前风险等级嘉兴全域当前被...

    2026年04月15日
    0