本文目录一览:
- 〖壹〗 、疫情级别如何划分
- 〖贰〗、疫情防控二类地区是什么意思啊
- 〖叁〗、地区风险等级划分标准
- 〖肆〗 、关于天河区员村街道部分区域疫情分级分类防控的通告
- 〖伍〗、出现多少人以上算是高风险地区
疫情级别如何划分
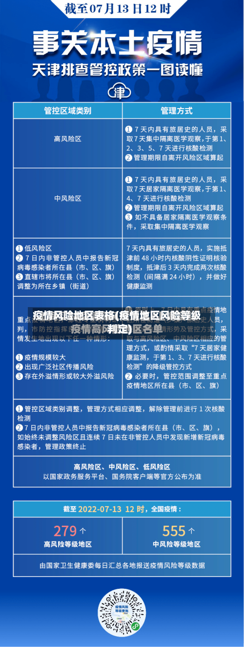
疫情级别通常根据疫情的传播风险、严重程度及防控需求进行划分,主要分为低风险地区、中风险地区和高风险地区三个级别 ,具体划分标准及依据如下:低风险地区:定义:无确诊病例,或连续14天无新增确诊病例。防控措施:实施“外防输入 ”策略,强调个人防护与社会面常态化防控 ,如公共场所佩戴口罩 、保持社交距离等 。
在中国,突发公共卫生事件的疫情分级标准主要划分为四个等级:特别重大(Ⅰ级):当疫情在全国范围内扩散,对社会经济造成严重威胁,或与已知传染病差异显著且传播迅速时 ,会被列为Ⅰ级响应。这一级别的疫情需要国家层面的高度重视和全面防控。
一级(低风险):疫情零星散发,无显著传播 。防控措施以日常监测和预案准备为主,确保疫情在初期就能得到有效控制。二级(中风险):局部地区出现聚集性疫情 ,表明病毒已经开始在特定区域内传播。此时需要加强病例追踪、局部交通限流等措施,以防止疫情进一步扩散。
疫情一级、二级 、三级的区别主要体现在疫情的严重程度、防控措施和响应层级上:一级: 疫情严重程度:出现严重的社区爆发流行,疫情防控和医疗救治能力严重不足 。 防控措施:需要外部支援来加强疫情防控和医疗救治。 响应层级:对应“特别重大”或“重大疫情” ,由比较高级别的决策机构进行统一领导和指挥。
疫情一二三四级是根据突发公共卫生事件的性质、危害程度 、涉及范围来划分的,具体分为特别重大、重大、较大 、一般四级 。特别重大:这类疫情通常具有非常严重的性质,危害程度极高 ,且涉及范围广泛,可能对社会造成极其重大的影响。

疫情防控二类地区是什么意思啊
疫情防控中的“二类地区 ”并没有全国统一标准,但在实际管理中通常对应两类划分:中风险区或管控区。按高中低风险区划分 在疫情常态化管理阶段 ,若某区域连续7天出现新增确诊病例,或存在单起疫情但传播风险较高时,可能被列为中风险区(类比“二类地区”) 。
防控二类地区主要指在特定蚊媒传染病(如登革热、基孔肯雅热)传播风险评估中,存在较高风险的省份。 定义标准 二类地区的划分依据主要为两点:伊蚊活跃期较长或存在本地病例及聚集性疫情风险。这类地区需加强蚊媒监测和病例预警 ,防止疾病暴发 。
疫情防控二类地区主要指根据疫情风险程度划分出的中等风险区域。在疫情常态化防控阶段,为了更有效地管理疫情,部分地区会采用分级管理的方式。二类地区的划分就是基于对病毒传播速度、阳性感染者数量等多个指标进行综合研判后决定的 。
一类地区:定义:媒介伊蚊活跃期较长 、既往报告登革热本地病例较多、聚集性疫情发生风险相对较高的省份。包括:浙江、福建、广东 、广西、海南、云南。二类地区:定义:媒介伊蚊活跃期相对较长或既往有登革热本地病例报告 、有一定聚集性疫情发生风险的省份。
二类地区的定义与现状 基孔肯雅热主要通过蚊虫叮咬传播 ,国内将存在伊蚊媒介、曾有输入病例或局部传播风险的区域划分为二类防控区 。例如云南、广东等边境或湿热地区,近年来偶有输入病例报告,但本土传播链尚未大规模扩散。
疫情防控三类地区是根据疫情严重程度等多方面因素划分的不同管控区域类型。一类地区通常是疫情最为严重 、传播风险极高的区域 ,可能会实施较为严格全面的管控措施,如全域封闭管理、人员足不出户等 。二类地区疫情严重程度次之,管控措施会相对宽松一些 ,可能会限制人员流动,部分区域进行管控等。
地区风险等级划分标准
〖壹〗、风险等级一二三四级的划分标准如下:一级风险:评估属不可容许的危险,为重大风险/红色风险。二级风险:评估属高度危险 ,为较大风险/橙色风险 。三级风险:评估属中度危险,为一般风险/黄色风险。四级风险:评估属轻度危险和可容许的危险,为低风险/蓝色风险。
〖贰〗 、风险预警等级分为五个等级 。这些等级分别为:一级(Ⅰ级)、二级(Ⅱ级)、三级(Ⅲ级) 、四级(Ⅳ级)和五级(Ⅴ级)。 一级(Ⅰ级):风险极低,无风险。这指的是风险非常小 ,对人身安全、财产或环境可能造成的损害非常轻微,通常可以通过常规的监测和控制措施来处理 。
〖叁〗、风险评估通常分为五个等级,以应对不同程度的安全威胁。以下是每个等级的详细说明: 低风险(Low Risk):这类风险的发生概率低 ,对个人、财产或环境的影响较小。可能仅造成微小的损失或影响。通常不需要特殊的风险管理措施,但应保持必要的警惕 。
关于天河区员村街道部分区域疫情分级分类防控的通告
自2022年4月9日起,天河区员村街道部分区域划定封控区 、管控区、防范区 ,具体措施如下:封控区:范围:员村二横路11号大院小区24栋、25栋。管理措施:实行“区域封闭 、足不出户、服务上门”。人员实行名单管理,严格落实居家隔离措施 。保障居民基本生活需求。
其中,天河区即时解除员村、长兴等多个街道临时管控区的管控措施 ,从化区解除江埔街等6镇街临时管控措施。番禺区和白云区均解除所有疫情防控临时管控区,按低风险区管理 。增城区 、花都区分别将多个街道、镇的部分区域调整为低风险区。
出现多少人以上算是高风险地区
〖壹〗、高风险地区的定义:这类地区通常是指在一定时间内(通常是14天)累积新冠病例数超过50例,并且这段时间内发生过聚集性疫情。 中风险区域的特征:14天内出现过新增新冠确诊病例 ,但累计确诊病例数未超过50例;或者累计确诊病例超过50例,但在14天内没有发生聚集性疫情 。
〖贰〗 、如果一个县市区在14天内有聚集性疫情发生,或者累计确诊病例超过50例,那么它被划分为高风险地区。 法律依据是《中华人民共和国传染病防治法》第四十二条和第四十五条。
〖叁〗、确诊病例达到50算高风险 。风险区的定义:高风险地区:一般是指累计新冠病例超过了50例 ,同时〖Fourteen〗、天内是有聚集性疫情发生。中风险区域:14天以内有新增新冠确诊病例,合计新冠肺炎确诊病例未超过50病例;共合计确诊的病例超过50例,14天之内未未发生聚集性疫情。
〖肆〗 、法律分析:风险区等级的划分:高风险地区:一般是指累计新冠病例超过了50例 ,同时〖Fourteen〗、天内是有聚集性疫情发生。中风险区域:14天以内有新增新冠确诊病例,合计新冠肺炎确诊病例未超过50病例;共合计确诊的病例超过50例,14天之内未未发生聚集性疫情 。
〖伍〗、法律分析:中风险、高风险地区。低风险地区是指本行政区域内无确诊病例 ,或连续14天无新增确诊病例。中风险地区是指本行政区域内14天内有新增确诊病例,累计确诊病例不超过50例;或累计确诊病例超过50例,14天内未发生聚集性疫情 。